Skip to content Skip to sidebar Skip to footer

Flowchart Representing a Continual Process Until a Resolution

There are 2 stencil libraries containing 48 vector objects in the Process Flowcharts solution.

Design Elements — Process Flowcharts

Design Elements — Process Flowcharts

Examples

There are a few samples that you see on this page which were created in the ConceptDraw DIAGRAM application by using the Process Flowcharts solution. Some of the solution's capabilities as well as the professional results which you can achieve are all demonstrated here on this page.

All source documents are vector graphic documents which are always available for modifying, reviewing and/or converting to many different formats, such as MS PowerPoint, PDF file, MS Visio, and many other graphic ones from the ConceptDraw Solution Park or ConceptDraw STORE. The Process Flowcharts solution is available to all ConceptDraw DIAGRAM users to get installed and used while working in the ConceptDraw DIAGRAM diagramming and drawing software.

Example 1: Process Flowchart — Providing Telecom Services

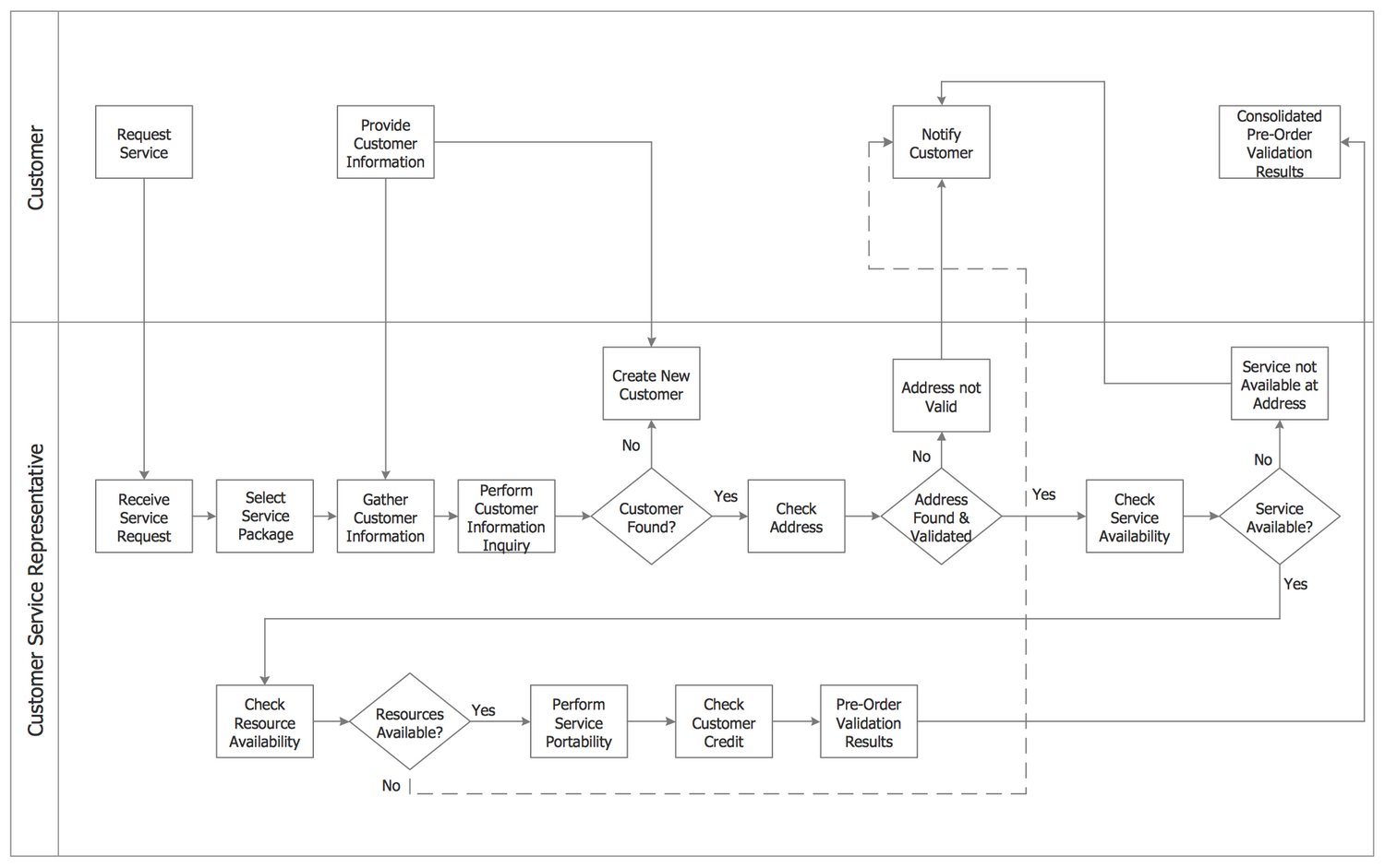
This diagram was created in ConceptDraw DIAGRAM using the Process Flowcharts library from the Process Flowcharts Solution. An experienced user spent 15 minutes creating this sample.

This sample shows the Process Flowchart representing the process of providing the telecommunication services. The services in a telecommunication field are typically offered by the communications companies or telecommunications providers and are intended for ensuring the communication at the distance by means of modern telecommunication technologies and equipment. To be successfully realized and introduced, the process of providing the telecom services needs to be well defined and represented in a simple form. The Process Flow Chart ideally suits for this goal, it lets specify the repeating steps needed to be taken for a given process realization and to represent them visually. Besides, it can be then analyzed to improve the process effectiveness and to diagnose the quality issues that require resolution. There are defined two horizontal lanes in this Process Flowchart: Customer and Customer Service Representative, the process steps are visually distributed within them. The diagram is read from the top down in the direction indicated by arrows.

Process Flowchart - Providing Telecom Services

Example 2: Process Flow — Credit Approval Process

This diagram was created in ConceptDraw DIAGRAM using the Process Flowcharts library from the Process Flowcharts solution. An experienced user spent 5 minutes creating this sample.

This Process Flowchart sample shows the credit approval process, which is a process needed to be passed by an individual or a business (debtor or borrower) for receiving permission from the creditor (lender) to take the credit (loan) with defined goal or to pay for the goods or services with delay on a limited period. The credit approval process involves a number of stages and several participants, responsible persons and departments: Customer, Sales, Management, and Credit Department. In connection with the distribution of actions and responsibilities between the participants of a process, the steps are placed at the different swim lanes, that in this case is very convenient, clear and easily readable. You can observe the names of responsible at the caption of the diagram. The ConceptDraw DIAGRAM software and the Process Flowcharts solution, in particular, can effectively help you to construct the Process Flowcharts of any complexity with the aid of ready-made vector objects.

Process Flow — Credit Approval Process

Example 3: Process Flowchart — Trading Process

This diagram was created in ConceptDraw DIAGRAM using the Process Flowcharts library from the Process Flowcharts solution. An experienced user spent 20 minutes creating this sample.

This Process Flow Diagram sample depicts the trading process flow. The trade is a kind of business activity associated with sale and purchase of goods and services. In other words, it is a commerce transaction, when the buyer gets certain goods at the property in return for anything by agreement (money, securities, etc.). The trading process involves the step-by-step execution of the algorithm. It is convenient, when the algorithm is presented in a clear and visually comprehensible view, as in this diagram. The swim lanes positioned horizontally and in a quantity of five, represent Ship Officer, Buyer Agent, Superintended, Vendor, and Receiving Agent. The process steps are represented by rectangular objects. Meeting the diamond object, you need to make a decision and depending on it move in one or another direction. The use of ConceptDraw DIAGRAM connectors to create the Cross-functional flowchart diagrams and Process flowcharts is an intuitive and time-saving solution.

Process Flowchart - Trading Process

Example 4: Process Flowchart — Replacing Engine Oil

This diagram was created in ConceptDraw DIAGRAM using the Process Flowcharts library from the Process Flowcharts solution. An experienced user spent 15 minutes creating this sample.

This Opportunity Process Flowchart sample shows the steps involved in a process of replacing the engine oil. The Opportunity Flowcharts are widespread and used in a business process improvement to identify and to optimize the process steps that need be improved. It is a quite simple Flowchart with little quantity of steps, which are represented accurately from the top down and can be passed step-by-step from the Start point when an idea to change the engine oil appears, to the Finish point where is taken decision to change the engine oil. The swim lanes can be placed vertically or horizontally in the flowchart, in this case we have a vertical arrangement. All steps apart one are arranged within a Value Added swim lane, the 'Buy Engine Oil and Oil Filter' step is requiring expenses and placed within a Cost Added swim lane. This example shows a Process Flowchart that can be used for the explanation the process, analysis, re-engineering, presentation or documentation needs.

Process Flowchart — Replacing Engine Oil

Example 5: Process Flowchart — Order Processing

This diagram was created in ConceptDraw DIAGRAM using the Process Flowcharts library from the Process Flowcharts solution. An experienced user spent 15 minutes creating this sample.

This example shows a Process Workflow diagram describing an order processing flow. There are identified the main steps of the ordering process and represented as a chain on the flowchart, with beginning at the Start point and finishing at the End point. The process steps are divided on the value-added steps and cost-added-only steps, and separated between two corresponding columns. The first ones are the steps used for making the product or service and executed from the top down when everything works ideally, and the second ones represent the actions of checking and fixing problems or inefficiencies. Trying to find the best tool to construct the Process Flowchart, pay your attention to the ConceptDraw DIAGRAM software and powerful tools of the Process Flowcharts solution. This Process Flowchart made the ordering process clear and visible, so it can be successfully used for documenting and analysis, for future automation of the process or any process-building actions inside of the company.

Process Flowchart — Order Processing

Example 6: Process Flowchart — CH-1 Diagram

This diagram was created in ConceptDraw DIAGRAM using the CH-1 Symbols library from the Process Flowcharts solution. An experienced user spent 15 minutes creating this sample.

This CH-1 diagram models the business process of repairing the household devices by the service center. This process includes the defined list of steps and particularities, which are represented in the diagram. The repair works are executed at the client's place after receiving the prior telephone request by a call center operator, which takes calls every day from 8-00 until 20-00. For each request in a writing view is formalized the repair order that is delivered to the corresponding service engineer. He needs to contact with a client to clarify the details of a failure, to estimate the repair cost, to reach an agreement for the suitable time of arrival, to take the needed details on a warehouse and then repair the broken device. This Business Process Flowchart explains all steps in a clear and visual manner using the symbols predefined by the CH-1 notation, and can be used for educational needs or as detailed instruction for workers of a service center.

Process Flowchart — CH-1 Diagram

More Examples and Templates

Inside

Process Flowcharts Solution for macOS X

Process Flowcharts Solution for Microsoft Windows

What I Need to Get Started

Both ConceptDraw DIAGRAM diagramming and drawing software and the Process Flowcharts solution can help creating the business processes diagrams you need. The Process Flowcharts solution can be found in the Business Processes area of ConceptDraw STORE application that can be downloaded from this site. Make sure that both ConceptDraw DIAGRAM and ConceptDraw STORE applications are installed on your computer before you get started.

How to install

After ConceptDraw STORE and ConceptDraw DIAGRAM are downloaded and installed, you can install the Process Flowcharts solution from the ConceptDraw STORE.

Process Flowcharts Solution - Install

Start using

To make sure that you are doing it all right, use the pre-designed symbols from the stencil libraries from the solution to make your drawings look smart and professional. Also, the pre-made examples from this solution can be used as drafts so your own drawings can be based on them. Using the samples, you can always change their structures, colors and data.

Process Flowcharts Solution - Start Using

Process Flowcharts

The process flowcharts are the commonly-known diagrams that may be used for business process modeling. The "flow charting methods" and related notations may be used for creating such illustrations. The business process itself is simply one of the business methods which is known to be a collection of the structured activities. Such activities may lead to producing some particular service or product. Any business process may be visualized as a flowchart. With the help of the ConceptDraw DIAGRAM application, it can be done within minutes. Mentioning a sequence of activities which have their interleaving decision points, the smart-looking business process flowcharts may be designed in order to be used for websites, presentations, and documents.

Any business process flowchart may be also visualized as a process matrix of a sequence of different activities. Such activities have the so-called "relevance rules" based on data in the process. There are many benefits of using business processes. Having the mentioned benefits leads to improving customer satisfaction as well as improving an agility for reacting to so many rapid market changes nowadays.

In general, business process flowcharts are used for analyzing, designing, managing or documenting some process, whether a general one or a particular one within a project. There may be many other names in order to describe a flowchart, such as simply a flow chart, a process chart, a process flowchart, a process map, a functional process chart, a functional flowchart, a business process model, a process model, a work flow diagram, a business flow diagram or a process flow diagram.

As already mentioned, there are many different process flowchart types. The process ones (also called as the "process flow diagrams"), deployment flowcharts (that may be horizontal or vertical cross functional flowcharts) and swim lane flowcharts (or "swim-lane diagrams") are among them. Also, business process maps, workflow diagrams or CH-1 notation business process modeling diagrams may be considered as the business process flowcharts. All mentioned can be created in the ConceptDraw DIAGRAM diagramming and drawing software by using the Process Flowcharts solution.

The mentioned tool is intended for managing different business processes, such as methodologies of business process mapping, business process modeling, business process discovery, business process reengineering, workflow modeling and business analysis.

Business analysis is known to be a research discipline of identifying numerous business needs. It may be also used for determining the needed solutions to many business problems. Such solutions often include a so-called software-systems development component. At the same time, they may also consist of the processes improvement, organizational changes or strategic planning techniques as well as policy developments. Business analysts are known to be responsible for investigating business systems, evaluating the needed actions for improving the operations of some business system, taking a holistic view of the situation, documenting the needed business requirements for the IT system support by using the needed documentation standards, etc.

Business process discovery is another useful term to know. It is known to be related to the business processes management as well as process mining. It is a set of different techniques that either automatically or manually construct a representation of an organizations' current business processes. It also normally considers such organization's main process variations.

The Process Flowcharts solution also help one manage the quality of the service or product, including usage of the methodology of total quality management, Six Sigma and lean manufacturing, and continual improvement process.

Apart from already described benefits from using the mentioned solution, it also assists in solving the business problems and making the decisions.

BDM is an abbreviation for the "business decision mapping", being one of the techniques used for making decisions, mainly the business ones. Involving diagrams usage for helping articulate and work through the decision problems, BDM is also known to be designed for use in making the so-called "deliberative decisions". Such decisions are being made based on weighing up the arguments after canvassing.

There are many advantages of using the ConceptDraw DIAGRAM software extended with the Process Flowcharts solution for designing business process flowcharts. As it includes the vector stencils libraries containing the pre-designed business process flowchart symbols, it becomes simpler to create the needed drawings having no more need for making all the design elements yourself. The libraries are: "Process flowcharts" and "CH-1 symbols" ones.

Apart from the mentioned tools, there are also the pre-made examples and templates of the professionally-looking Business process flowcharts in the solution. They all may be used as a base for creating something new — unique and also smart-looking. The Learning media contributes to using ConceptDraw DIAGRAM making sure all their products' possibilities are being utilized.

Offering the stencil libraries full of design elements, such as the "Design Elements — Process Flowcharts" and "Design Elements — CH-1 Symbols". The pre-made templates and examples of the business-related drawings are also available from the Business Process Flowcharts solution. They may allow simplifying the work of creating the business process flow-related drawings. Having the mentioned tools, any ConceptDraw DIAGRAM user can draw a professionally-looking business process flowchart based on the already created templates getting a smart-looking result.

moralesbove1969.blogspot.com

Source: https://www.conceptdraw.com/solution-park/business-process-flowcharts

Post a Comment for "Flowchart Representing a Continual Process Until a Resolution"